首页 - 健康讲堂 - 预防保健
预防保健
医生,我吃的药被完整的拉了出来,是不是买到假药了??
发布时间:2022-09-17 10:36:50    浏览:10166
      李奶奶患有高血压,最近正在服用硝苯地平控释片。一天,在便后冲马桶的时候,她发现有一个完整的药片漂浮在水中,吓了一大跳,难道是药品质量存在了问题?她赶紧来医院找医生询问,这到底是怎么回事?
      今天我们就针对李奶奶的问题来给大家解解惑。

      莫慌!在服用拜新同时发现有完整的药片排出,属于正常现象哦!
      拜新同(硝苯地平控释片)属于缓控释制剂,由药物层、半透膜、吸水膨胀推动层、激光释放小孔组成。半透膜只能通过水分子,而不能通过药物分子。当药物进入体内时,水分子透过半透膜进入药片内部,采用推拉渗透泵原理,吸水膨胀推动层吸水后匀速膨胀,缓慢地推动药物层从精确孔径的激光释放小孔衡量释放。药物释放完后外层药壳就随粪便一起排出,因此我们才会看到粪便中有完整的药片。
▲双层渗透泵型控释技术

      除了拜新同,格列吡嗪控释片(瑞易宁)、甲磺酸多沙唑嗪缓释片(可多华)、氯化钾缓释片(补达秀)也有这一特点。注意,在服用时要整片吞服,不可以掰开,咀嚼或压碎,以免破坏控释结构,使药物突然大量释放,达不到长效的作用还增加不良反应。
      骨架型的缓释片可以对半掰开服用但也是不能咀嚼和压碎,比如单硝酸异山梨酯缓释片(依姆多)、丙戊酸钠缓释片(德巴金)。

 

      先不要自己吓自己,检查下你的用药是否有以下两种呢?

      如果你正在服用治疗缺铁性贫血的铁剂,则可能会由于铁未完全吸收而出现黑便。这类药物主要有多糖铁、硫酸亚铁、乳酸亚铁、富马酸亚铁等。
      治疗慢性胃炎及胃酸过多的铋剂,会在胃肠道生成硫化物,也会让大便变成无光泽的黑褐色。

前方高能!除了黑便,大小便还能呈现五颜六色呢
      橙红色
      抗结核的常用药利福平,经肝脏分解生成乙酰基代谢物,就会导致尿液变红。有些人大小便、唾液、痰液、泪液、汗液都可能变成橙红色。

      黄色

      维生素B2,又被称为核黄素。它是黄色的水溶性维生素,会使尿液变成黄色或者橙黄色。用于肠道感染的小檗碱(黄连素),中药成分大黄、番泻叶也会使尿液变成深黄色。

  

      红   色

      治疗顽固性便秘的常用药酚酞片,又被叫做果导片,会让碱性尿液颜色变成红色或橘红色。精神病类药物比如苯妥英钠、氯丙嗪,它们也会让尿液变成红棕色。治疗糖尿病神经性病变的依帕司他,在服用后可使尿液变成褐红色。抗生素头孢地尼与添加铁的产品(奶粉或肠营养剂)合用可能出现红色尿或红色粪便。

      绿   色
      治疗抑郁症的药物阿米替林可使尿液变绿色。

       蓝   色
      利尿剂氨苯蝶啶可能会使尿液变为蓝色。

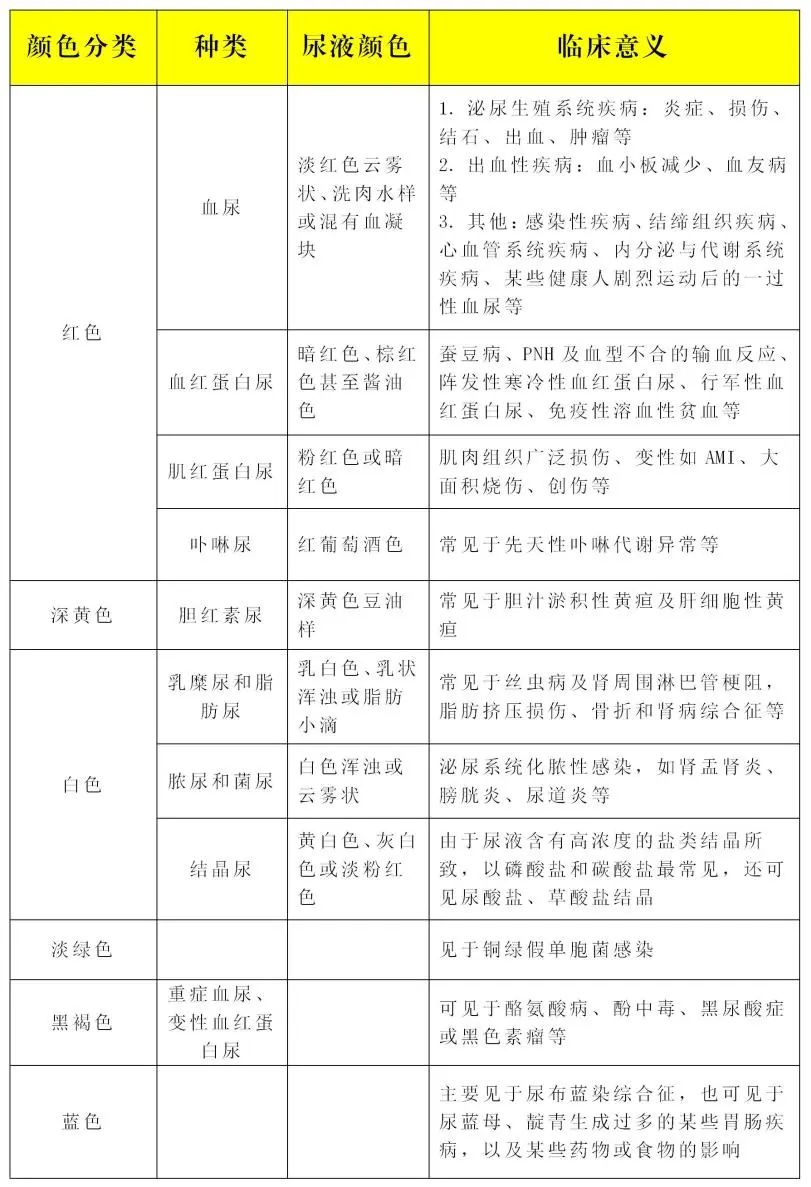
补充知识点!尿液颜色异常的常见病理性原因

      大家只需要知道,在服药期间,出现大小便颜色的变化,先不要惊慌。若身体没有疼痛,没有其他不适,可以停药之后观察1-2天。如果是药物的缘故,一般过两天就会恢复正常了,要是还有异常,就需要到医院去好好检查一下了。